Meta Issue: Reservation System #9

Open
opened 2022-02-21 15:08:25 -05:00 by yan-wah · 1 comment
yan-wah commented 2022-02-21 15:08:25 -05:00 (Migrated from github.com)

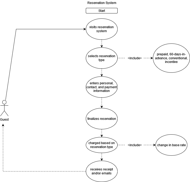
The following are components of the reservation system as a whole. As a result the reservation system depends on having the four reservation subsystems/ classifications implemented.

Further dependencies are:

  • #5 - Required as the base rate is displayed before reserving.
The following are components of the reservation system as a whole. As a result the reservation system depends on having the four reservation subsystems/ classifications implemented. - [ ] #1 - [ ] #2 - [ ] #3 - [ ] #4 Further dependencies are: - [ ] #5 - Required as the base rate is displayed before reserving.
PrograMeiji commented 2022-02-26 13:34:38 -05:00 (Migrated from github.com)
# Diagram https://user-images.githubusercontent.com/48105815/155855036-72277282-8841-499d-8116-55111ea5c660.png
Sign in to join this conversation.