Use Case: Incentive reservations #4

Open
opened 2022-02-21 14:07:54 -05:00 by yan-wah · 1 comment
yan-wah commented 2022-02-21 14:07:54 -05:00 (Migrated from github.com)

What is the feature/ request?

The requested feature is a reservation system where guests are incentivized to reserve. The following are requirements of the incentive system:

  • Quoted rate is lowered by 20% if the occupancy rate is less than/ at 60% if a reservation is made within less than 30 days of the scheduled stay date
  • Payment collection is the same as #3
  • Follows the same cancellation policy as #3
  • Receipt must be generated

Who will use this system (primary actor)?

Guests

Preconditions

  • Nightly rate is configured
  • Available rooms must be checked
  • Average number of occupants must be determined
  • Incentive is only provided to less than 30 day registrants
  • Valid payment details are collected

Scenario

Customer refers to guest in these scenarios

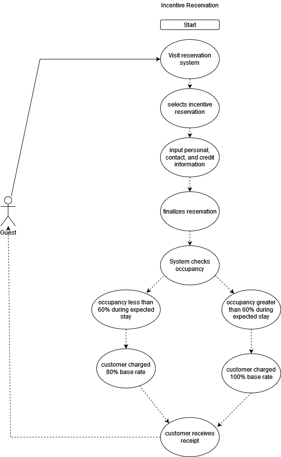
Occupancy is less than or 60% during expected stay

  1. Customer visits registration system.
  2. Customer selects incentive reservation option.
  3. Customer inputs personal information first name and last name.
  4. Customer inputs payment information consisting of credit card number, CCV/ CVC, and credit card expiration date.
  5. Customer inputs contact information such as email address, and phone number.
  6. Customer submits information.
  7. Customer receives a receipt of their transaction.*
  8. Customer is charged after their stay at 80% of the base rate.

Occupancy is greater than 60% during expected stay

  1. Customer visits registration system.
  2. Customer selects incentive reservation option.
  3. Customer inputs personal information first name and last name.
  4. Customer inputs payment information consisting of credit card number, CCV/ CVC, and credit card expiration date.
  5. Customer inputs contact information such as email address, and phone number.
  6. Customer submits information.
  7. Customer receives a receipt of their transaction.*
  8. Customer is charged after their stay at 100% of the base rate.

Customer cancels within 3 days of their stay

  1. Customer visits registration system.
  2. Customer selects incentive reservation option.
  3. Customer inputs personal information first name and last name.
  4. Customer inputs payment information consisting of credit card number, CCV/ CVC, and credit card expiration date.
  5. Customer inputs contact information such as email address, and phone number.
  6. Customer submits information.
  7. Customer receives a receipt of their transaction.*
  8. Customer cancels within 3 days of their planned stay.
  9. Customer is charged the full amount of their stay at cancellation.
  10. Customer receives a receipt of their transaction.*

Customer is no-show

  1. Customer visits registration system.
  2. Customer selects incentive reservation option.
  3. Customer inputs personal information first name and last name.
  4. Customer inputs payment information consisting of credit card number, CCV/ CVC, and credit card expiration date.
  5. Customer inputs contact information such as email address, and phone number.
  6. Customer submits information.
  7. Customer receives a receipt of their transaction.*
  8. Customer does not show up to their stay.
  9. Customer is charged the full amount on the first day of their stay.
  10. Customer receives a receipt of their transaction.*

* Might not need this per the original specification, needs revision/ review.

Exceptions/ Restrictions

  • Guests may not reserve specific rooms.
  • Rooms are available (occupancy is not maxed).

Concerns

  • What measures exist to prevent fraudulent use?
  • What happens if someone reserves under different reservation systems?

Dependencies

Depends on #9

# What is the feature/ request? The requested feature is a reservation system where guests are incentivized to reserve. The following are requirements of the incentive system: - Quoted rate is lowered by 20% if the occupancy rate is less than/ at 60% if a reservation is made within less than 30 days of the scheduled stay date - Payment collection is the same as #3 - Follows the same cancellation policy as #3 - Receipt must be generated # Who will use this system (primary actor)? Guests # Preconditions - Nightly rate is configured - Available rooms must be checked - Average number of occupants must be determined - Incentive is only provided to less than 30 day registrants - Valid payment details are collected # Scenario *Customer refers to guest in these scenarios* **Occupancy is less than or 60% during expected stay** 1. Customer visits registration system. 2. Customer selects incentive reservation option. 3. Customer inputs personal information first name and last name. 4. Customer inputs payment information consisting of credit card number, CCV/ CVC, and credit card expiration date. 5. Customer inputs contact information such as email address, and phone number. 4. Customer submits information. 5. Customer receives a receipt of their transaction.* 6. Customer is charged after their stay at 80% of the base rate. **Occupancy is greater than 60% during expected stay** 1. Customer visits registration system. 2. Customer selects incentive reservation option. 3. Customer inputs personal information first name and last name. 4. Customer inputs payment information consisting of credit card number, CCV/ CVC, and credit card expiration date. 5. Customer inputs contact information such as email address, and phone number. 4. Customer submits information. 5. Customer receives a receipt of their transaction.* 6. Customer is charged after their stay at 100% of the base rate. **Customer cancels within 3 days of their stay** 1. Customer visits registration system. 2. Customer selects incentive reservation option. 3. Customer inputs personal information first name and last name. 4. Customer inputs payment information consisting of credit card number, CCV/ CVC, and credit card expiration date. 5. Customer inputs contact information such as email address, and phone number. 4. Customer submits information. 5. Customer receives a receipt of their transaction.* 6. Customer cancels within 3 days of their planned stay. 6. Customer is charged the full amount of their stay at cancellation. 5. Customer receives a receipt of their transaction.* **Customer is no-show** 1. Customer visits registration system. 2. Customer selects incentive reservation option. 3. Customer inputs personal information first name and last name. 4. Customer inputs payment information consisting of credit card number, CCV/ CVC, and credit card expiration date. 5. Customer inputs contact information such as email address, and phone number. 4. Customer submits information. 5. Customer receives a receipt of their transaction.* 6. Customer does not show up to their stay. 6. Customer is charged the full amount on the first day of their stay. 5. Customer receives a receipt of their transaction.* \* *Might not need this per the original specification, needs revision/ review.* # Exceptions/ Restrictions - Guests may not reserve specific rooms. - Rooms are available (occupancy is not maxed). # Concerns - What measures exist to prevent fraudulent use? - What happens if someone reserves under different reservation systems? # Dependencies Depends on #9
PrograMeiji commented 2022-02-26 13:09:11 -05:00 (Migrated from github.com)
# Diagram https://user-images.githubusercontent.com/48105815/155854324-0dc4aa22-0795-46d5-9e26-cd53e798e57a.png
Sign in to join this conversation.