Use Case: Expected room income report generator #20

Open
opened 2022-02-24 13:37:15 -05:00 by yan-wah · 1 comment
yan-wah commented 2022-02-24 13:37:15 -05:00 (Migrated from github.com)

What is the feature/ request?

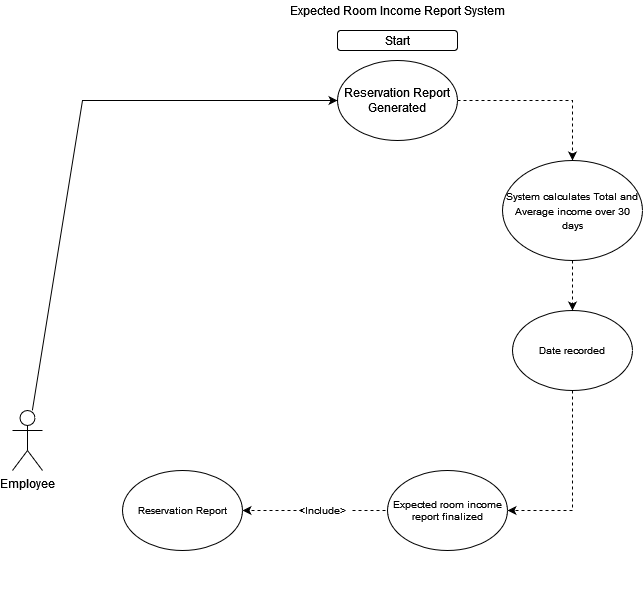
A system to log and generate a the expected room income.

Requirements:

  • Displays the date and the expected income for that night
  • Provides the expected total income and average income for that period (at the end of report)

Who will use this system (primary actor)?

Employees

Preconditions

  • Reservations exist or there are no reservations

Scenario

  1. Employee generates a reservation report
  2. The total income and average income is calculated based on reservation types and guest stay length for the next 30 days
  3. Date is recorded
  4. The expected room income report is output to the reservation report

Exceptions/ Restrictions

  • Reservations must exist or not exist at all

Concerns

None

Dependencies

Depends on #9

# What is the feature/ request? A system to log and generate a the expected room income. Requirements: - Displays the date and the expected income for that night - Provides the expected total income and average income for that period (at the end of report) # Who will use this system (primary actor)? Employees # Preconditions - Reservations exist or there are no reservations # Scenario 1. Employee generates a reservation report 5. The total income and average income is calculated based on reservation types and guest stay length for the next 30 days 6. Date is recorded 7. The expected room income report is output to the reservation report # Exceptions/ Restrictions - Reservations must exist or not exist at all # Concerns None # Dependencies Depends on #9
PrograMeiji commented 2022-02-26 11:38:36 -05:00 (Migrated from github.com)
# Diagram https://user-images.githubusercontent.com/48105815/155851268-6ebc1ead-cffc-495c-9444-f0c669810e25.png
Sign in to join this conversation.