Use Case: Report detailing expected occupancy #19

Open
opened 2022-02-24 13:31:56 -05:00 by yan-wah · 1 comment
yan-wah commented 2022-02-24 13:31:56 -05:00 (Migrated from github.com)

What is the feature/ request?

A system to log and generate an expected occupancy report.

Requirements:

  • Details the number of rooms currently reserved for the next 30 days
  • Shows the date of reservation
  • Displays the reservation type
  • Outputs the average expected occupancy for that period (at the end of report)

Who will use this system (primary actor)?

Employees

Preconditions

  • Reservations exist or there are no reservations

Scenario

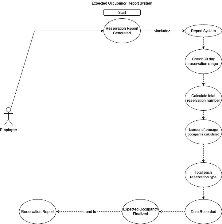
  1. Employee generates a reservation report
  2. The report system checks a 30 day date range for reservations
  3. The system calculates the total number of reservations within that date range
  4. The total number of reservations counted reflects the number of occupants averaged over the time span
  5. Each reservation type is totaled and included in the report
  6. Date is recorded
  7. Expected occupancy report is output to reservation report

Exceptions/ Restrictions

  • Reservations must exist or not exist at all

Concerns

None

Dependencies

Depends on #9

# What is the feature/ request? A system to log and generate an expected occupancy report. Requirements: - Details the number of rooms currently reserved for the next 30 days - Shows the date of reservation - Displays the reservation type - Outputs the average expected occupancy for that period (at the end of report) # Who will use this system (primary actor)? Employees # Preconditions - Reservations exist or there are no reservations # Scenario 1. Employee generates a reservation report 2. The report system checks a 30 day date range for reservations 3. The system calculates the total number of reservations within that date range 4. The total number of reservations counted reflects the number of occupants averaged over the time span 5. Each reservation type is totaled and included in the report 6. Date is recorded 7. Expected occupancy report is output to reservation report # Exceptions/ Restrictions - Reservations must exist or not exist at all # Concerns None # Dependencies Depends on #9
PrograMeiji commented 2022-02-26 11:46:57 -05:00 (Migrated from github.com)
# Diagram https://user-images.githubusercontent.com/48105815/155851510-9a602e24-0139-4f6a-be04-2649fab01229.png
Sign in to join this conversation.