Use Case: Providing guests with accomodation builds #18

Open
opened 2022-02-24 13:23:29 -05:00 by yan-wah · 1 comment
yan-wah commented 2022-02-24 13:23:29 -05:00 (Migrated from github.com)

What is the feature/ request?

A system to generate accommodation bills for guests.

Requirements:

  • Contains the date the bill was printed
  • Lists the guests name
  • Lists the room number
  • Lists the guests arrival date
  • Lists the guests departure date
  • Lists the number of nights stayed
  • Provides the total charge
  • If the reservation type was prepaid or 60 day, the bill must reflect the date on which it was paid in advance and the amount paid

Who will use this system (primary actor)?

Employees

Preconditions

  • Guest reservations

Scenario

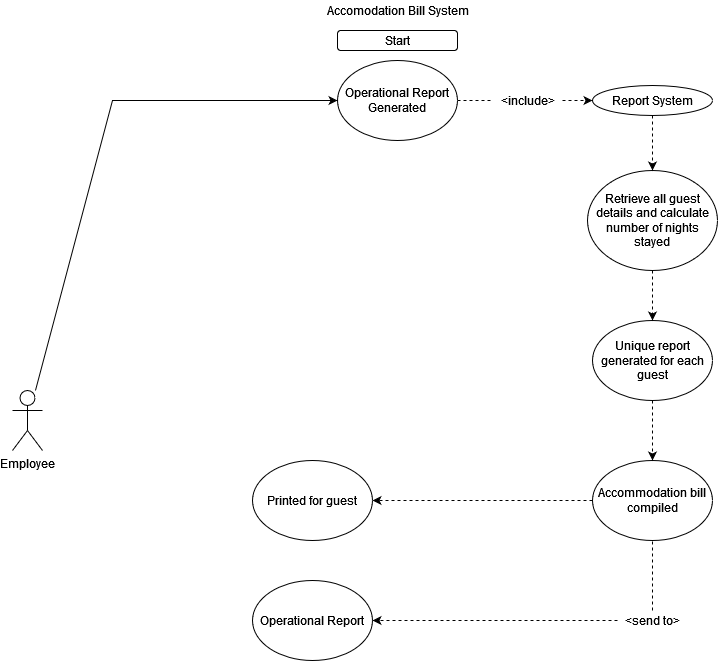
  1. Employee generates an operational report
  2. The report system gets the guests name, room number, arrival date, departure date, calculates the number of night stayed, and the amount paid for the reservation. It also grabs the reservation type.
  3. A unique report is created for that specific guest
  4. Steps 2 and 3 a repeated for each guest
  5. Printed/ output to the operational report

Exceptions/ Restrictions

None

Concerns

How many times does the same guest get an accommodation bill generated and how soon is it generated with respect to their stay?

Dependencies

Depends on #9

# What is the feature/ request? A system to generate accommodation bills for guests. Requirements: - Contains the date the bill was printed - Lists the guests name - Lists the room number - Lists the guests arrival date - Lists the guests departure date - Lists the number of nights stayed - Provides the total charge - If the reservation type was prepaid or 60 day, the bill must reflect the date on which it was paid in advance and the amount paid # Who will use this system (primary actor)? Employees # Preconditions - Guest reservations # Scenario 1. Employee generates an operational report 2. The report system gets the guests name, room number, arrival date, departure date, calculates the number of night stayed, and the amount paid for the reservation. It also grabs the reservation type. 3. A unique report is created for that specific guest 4. Steps 2 and 3 a repeated for each guest 5. Printed/ output to the operational report # Exceptions/ Restrictions None # Concerns How many times does the same guest get an accommodation bill generated and how soon is it generated with respect to their stay? # Dependencies Depends on #9
PrograMeiji commented 2022-02-26 12:00:13 -05:00 (Migrated from github.com)
# Diagram https://user-images.githubusercontent.com/48105815/155851990-1e80f953-4c12-4359-a644-de4e33fb0c95.png
Sign in to join this conversation.