Use Case: Daily occupancy report #17

Open
opened 2022-02-24 13:18:39 -05:00 by yan-wah · 1 comment
yan-wah commented 2022-02-24 13:18:39 -05:00 (Migrated from github.com)

What is the feature/ request?

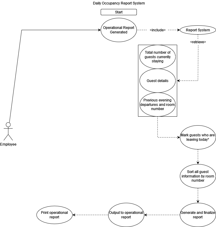
A system to log and generate the daily occupancy report.

Requirements:

  • Lists the room number
  • Lists the guest name
  • Lists the departure date if the room was occupied the previous evening
  • Indicates guests who are leaving that day with an asterisk
  • Sorted by room number

Who will use this system (primary actor)?

Employees

Preconditions

  • Information on guests actively staying

Scenario

  1. Employee generates an operational report
  2. The report system gets the total number of guests actively staying that have previously checked in
  3. The report looks up each member, room number, and the date of the departure of the room was occupied the previous evening
  4. Marks guests who are leaving the day the report is generated with an asterisk
  5. Sorts the report by room number
  6. Generates and finalizes the report
  7. Printed/ output to the operational report

Exceptions/ Restrictions

None

Concerns

None

Dependencies

Depends on #9

# What is the feature/ request? A system to log and generate the daily occupancy report. Requirements: - Lists the room number - Lists the guest name - Lists the departure date if the room was occupied the previous evening - Indicates guests who are leaving that day with an asterisk - Sorted by room number # Who will use this system (primary actor)? Employees # Preconditions - Information on guests actively staying # Scenario 1. Employee generates an operational report 2. The report system gets the total number of guests actively staying that have previously checked in 3. The report looks up each member, room number, and the date of the departure of the room was occupied the previous evening 4. Marks guests who are leaving the day the report is generated with an asterisk 5. Sorts the report by room number 6. Generates and finalizes the report 5. Printed/ output to the operational report # Exceptions/ Restrictions None # Concerns None # Dependencies Depends on #9
PrograMeiji commented 2022-02-26 12:13:28 -05:00 (Migrated from github.com)
# Diagram https://user-images.githubusercontent.com/48105815/155852390-b3abb1f7-1262-4b64-b667-4d926f7a7e66.png
Sign in to join this conversation.