Use Case: Email system #15

Open
opened 2022-02-24 13:08:18 -05:00 by yan-wah · 1 comment
yan-wah commented 2022-02-24 13:08:18 -05:00 (Migrated from github.com)

What is the feature/ request?

A system to send emails that contain any of the following:

  • Billing
  • Reservation confirmation/ receipts

Who will use this system (primary actor)?

  • Employees

Preconditions

None

Scenario

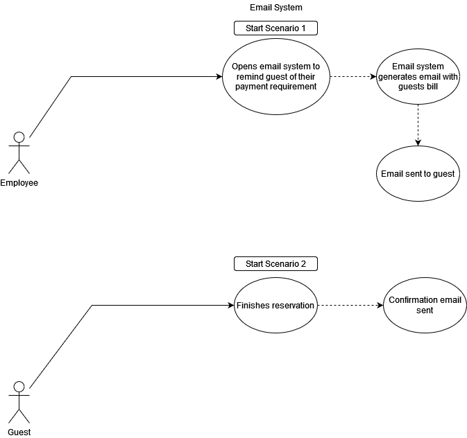
Employee sending out bill

  1. An employee needs to send out an email to remind guests they need to pay for their reservation
  2. Employee interacts with system to send emails
  3. Email is generated with the guests bill
  4. Email system sends the generated email to the relevant guest's email inbox

Reservation

  1. Guest finishes reservation
  2. Email is sent confirming their reservation

Exceptions/ Restrictions

Cancellations are not included

Concerns

None

# What is the feature/ request? A system to send emails that contain any of the following: - Billing - Reservation confirmation/ receipts # Who will use this system (primary actor)? - Employees # Preconditions None # Scenario **Employee sending out bill** 1. An employee needs to send out an email to remind guests they need to pay for their reservation 2. Employee interacts with system to send emails 3. Email is generated with the guests bill 4. Email system sends the generated email to the relevant guest's email inbox **Reservation** 1. Guest finishes reservation 2. Email is sent confirming their reservation # Exceptions/ Restrictions Cancellations are not included # Concerns None
PrograMeiji commented 2022-02-26 12:25:49 -05:00 (Migrated from github.com)
# Diagram https://user-images.githubusercontent.com/48105815/155852910-2e651e93-1c37-4b77-968b-4b4a27274a03.png
Sign in to join this conversation.