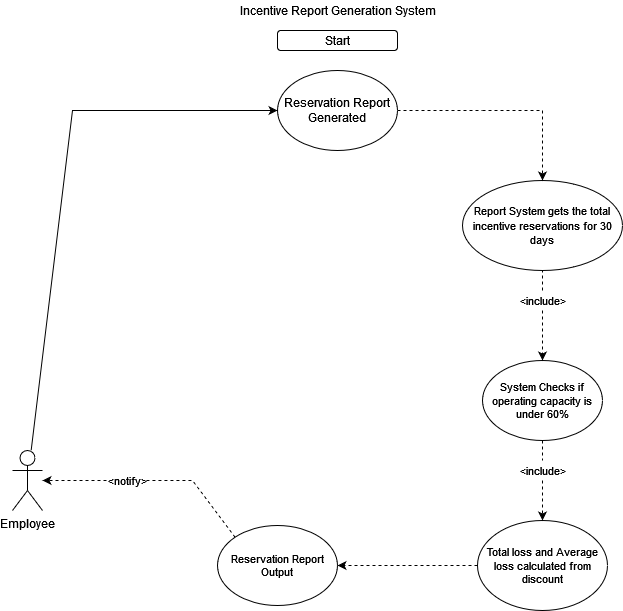
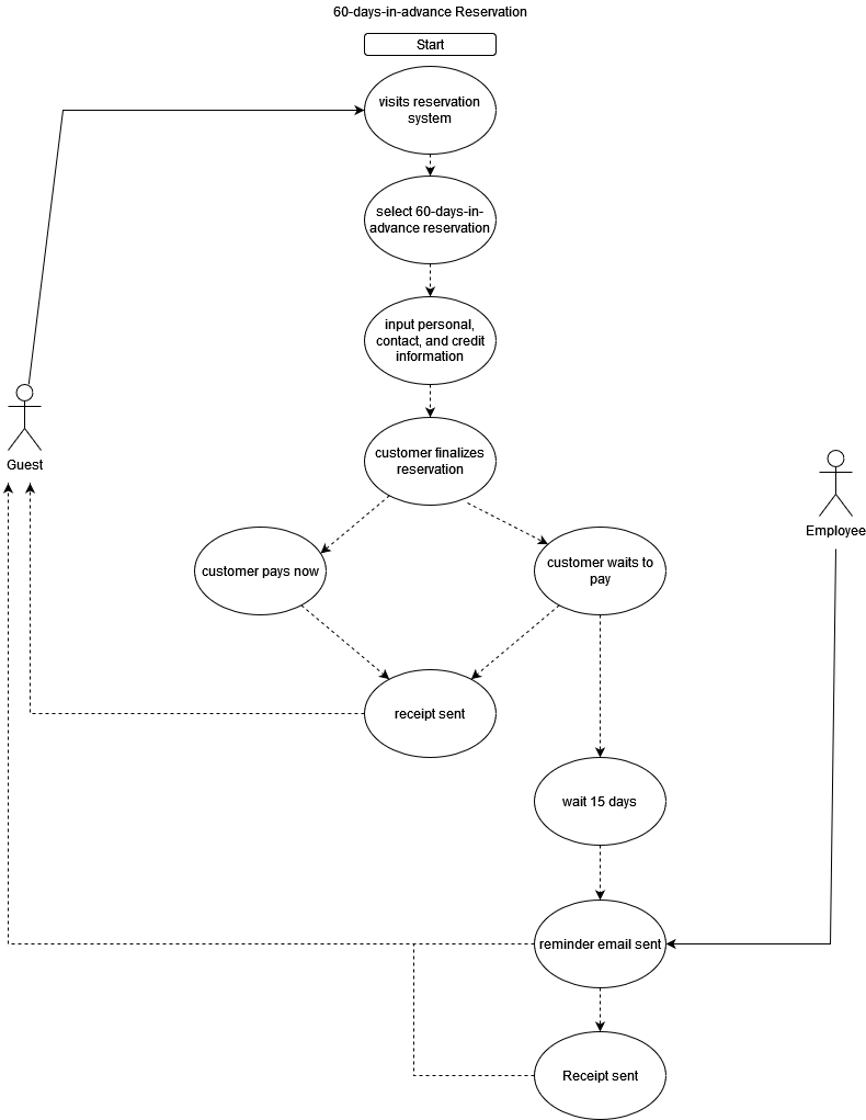
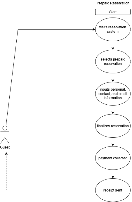
Use Case Diagram PNG's #10
PrograMeiji
commented 2022-02-23 13:14:42 -05:00
(Migrated from github.com)








































Reference in New Issue
Block a user
Delete Branch "%!s()"
Deleting a branch is permanent. Although the deleted branch may continue to exist for a short time before it actually gets removed, it CANNOT be undone in most cases. Continue?